انتقل إلى المحتوى الرئيسي

Overview

Casdoor can be used as a subscription management system through its Plan, Pricing, and Subscription features.

You can choose which plans to include in your price list, as shown in the pictures below:

pricing example

Each Pricing belongs to a specific Application. Users can select a plan and sign up as a paid-user through the corresponding pricing page URL of the Pricing.

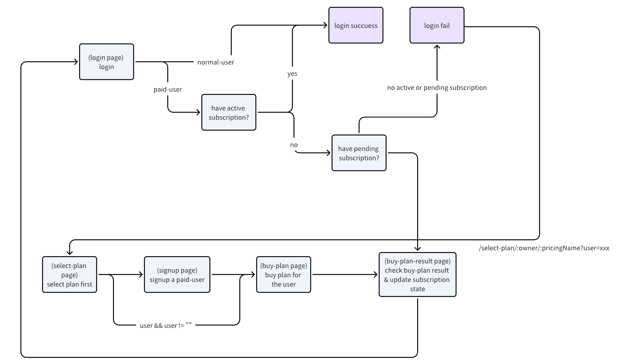
General flow

The general flow looks like this:

pricing flow

  1. Users enter the select-plan page of the Pricing by accessing the pricing page URL shared by the admin.

    pricing page url

  2. Users select a Plan to subscribe and complete the signup process, becoming a paid-user.

    select-plan

    signup

  3. After signing up, users will be redirected to the buy-plan page for the selected Plan to proceed with the payment.

    buy-plan

  4. Once the payment is successfully completed, the user's Subscription for the Plan is activated. Now, users can log in to Casdoor as a paid-user.

    buy-plan-result

Here is a demo video: