Overview
Casdoor can be used as a subscription management system through its Plan, Pricing, and Subscription features.
You can choose which plans to include in your price list, as shown in the pictures below:

Each Pricing belongs to a specific Application. Users can select a plan and sign up as a paid-user through the corresponding pricing page URL of the Pricing.
General flow
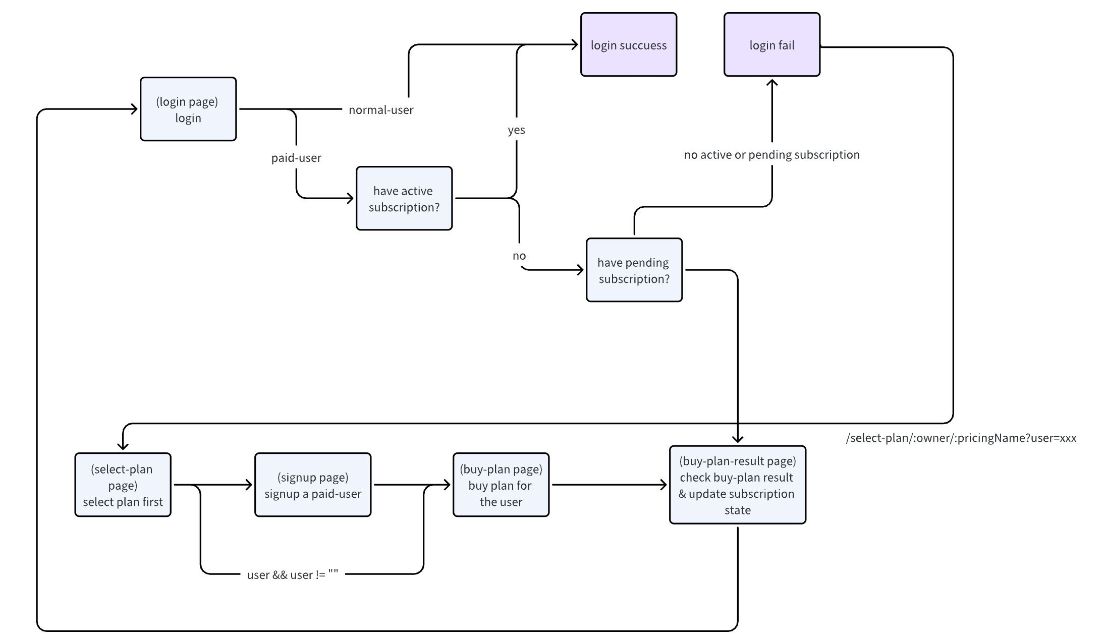
The general flow looks like this:

Users enter the select-plan page of the
Pricingby accessing thepricing page URLshared by the admin.
Users select a
Planto subscribe and complete the signup process, becoming apaid-user.

After signing up, users will be redirected to the buy-plan page for the selected
Planto proceed with the payment.
Once the payment is successfully completed, the user's
Subscriptionfor thePlanis activated. Now, users can log in to Casdoor as apaid-user.
Here is a demo video: